当前位置: 首页>>部门动态
“高效办成一件事”系列 | 公安交管服务“一件事”,线上办更省心!
“高效办成一件事”系列持续为你解锁便捷服务!
本次,带您走进
公安交管服务“一件事”
线上办理相关业务
无需跑腿、在线办理
这份超实用攻略赶紧收藏!
公安交管服务“一件事”,即本市登记的机动车号牌、行驶证丢失或损坏换证,驾驶证丢失或损坏以及有效期满换证,可通过“交管12123”APP网上申请补换牌证(换领需交回旧证);申请驾驶人考试人员可通过“交管12123”APP预约考试。
【线上办理流程】
1.登录【北京市政务服务网】(https://banshi.beijing.gov.cn/),在“专题专栏”中,点击“高效办成一件事”;

2.进入“高效办成一件事”专区后,点击“个人事项”→“出行”→“公安交管服务”;

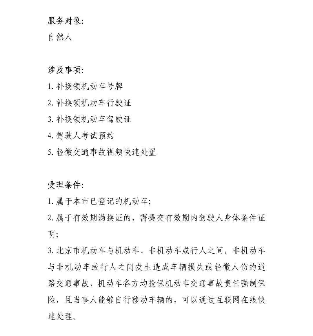
3.公安交管服务“一件事”页面,可点击“办事指南”查看相关信息,如:服务对象、涉及事项、受理条件、申报材料等;



4.点击“立即办理”,办理驾驶人考试预约及补换领机动车号牌、行驶证、驾驶证等事项,请扫描“交管12123”APP二维码;


5.办理轻微交通事故视频快速处置事项,请扫描“远程易处理”微信小程序二维码;

6.登录后,阅读用户须知、选择办理事项、填报申请信息、完成线上申请、查询办件进度及办理结果。

1.办理进程查询途径:
(1)车辆和驾驶人业务可在在北京市政务服务网申办专区通过“交管12123”APP查询。
(2)轻微交通事故视频快速处置可通过“北京交通事故警保合作远程易处理”小程序,点击小程序页面“个人中心”,在“警情记录”可进行查询。
2.为确保您的资金与信息安全,办理驾驶证换证等业务,请认准官方APP“交管12123”,切勿在非官方平台操作或缴费。
公安交管服务“一件事”
贴心守护平安出行
便捷服务就在身边
现在,就登录北京市政务服务网
进入“高效办成一件事”专区
轻松办理公安交管业务吧!