当前位置: 首页>>部门动态
“高效办成一件事”系列 | 歇业“一件事”:“一键”暂停,轻松重启
“高效办成一件事”系列新一期来啦!
歇业“一件事”
将多部门事项整合打包
让您“一次申请、一套材料、联动办结”
轻松按下经营“暂停键”
安心蓄力再出发
快来解锁这份详细指南~
↓↓↓
歇业“一件事”集成本市各级市场监管、税务、社保、医保、公积金部门相关事项,为您提供经营主体歇业事项办理、查询服务。

办理流程
1.登录“北京市政务服务网”(https://banshi.beijing.gov.cn/),在“专题专栏”中,点击“高效办成一件事”;

2.在“一件事”集成服务场景专区内,点击“经营主体事项”场景,点击“经营发展”,点击“歇业”;

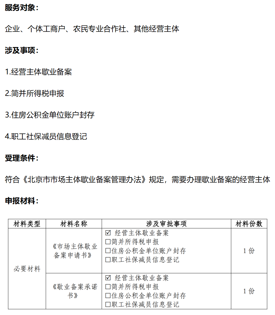
3.歇业“一件事”页面,可点击“办事指南”查看相关信息,如:服务对象、涉及事项、受理条件、申报材料等。


4.点击“立即办理”;

5.登录系统,认真填报申请信息,完成线上申请;

6.您可在北京市政务服务网“高效办成一件事”申办专区e窗通平台用户空间,查询办件进度及办理结果。
